下一个假期即将到来
明年元旦1月1日(周三)
放假1天,不调休

作为新年的第一天
有着很多美好的寓意
因此
有不少准新人表示
想在元旦当天办理婚姻登记业务
为此
成都市民政局决定
在全市范围内实施
元旦节婚姻登记延时服务
延时服务时间
2025年1月1日(元旦节)9时至17时
办理业务事项
各项内地居民婚姻登记业务
此次元旦节
各区(市)县
至少有1个婚姻登记点位
实施延时服务措施
为有需求的群众
办理各项婚姻登记业务
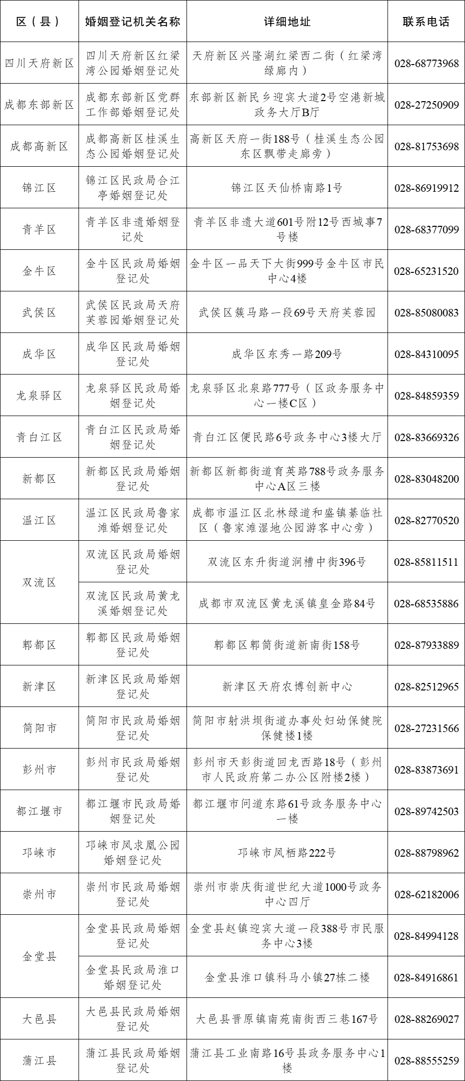
成都市婚姻登记元旦延时服务点位

还有不到5天
就将迎来元旦佳节
有不少准新人咨询
在成都办理婚姻登记
需要提前预约吗?
注意啦
↓
成都市各区(市)县民政部门婚姻登记处实行线上预约和现场办理,市民可以通过四川政务服务网站“婚姻登记网上预约”、天府市民云app“成都婚事通”、“成都民政”微信公众号等平台预约婚姻登记,如遇预约系统已满号,可以前往各区(市)县民政部门婚姻登记处现场办理婚姻登记。
此外
成都规划馆
四川省图书馆
成都高新区图书馆
成都市老年体育活动中心
发布最新元旦假期服务安排
一起来看
↓
成都规划馆
尊敬的游客朋友:
成都规划馆2025年元旦节开馆安排如下:2025年1月1日(星期三)正常开馆,开馆时间为9:00-17:00。
特此公告。
成都规划馆
2024年12月25日
四川省图书馆
为更好地满足人民群众精神文化需求,2025年元旦假日(1月1日,星期三)对外提供借阅、还书和咨询服务。具体安排如下:
一、总服务台、川图百年展览区、张大千文献中心、青少年阅读研学中心、中文图书借阅区(一)(二)(三)(四)(五)、自修区、读读书吧、中文报刊阅览区、地方文献阅览区、中文工具书阅览区、外文台港澳阅览室、智慧阅读空间、保存本阅览室等区域服务时间为09:00—21:00。
二、思进·悦读新空间服务时间为09:00—20:00。
三、视障阅览室(预约制)、川图文创、李劼人·李一氓文库服务时间为09:00—17:00。
成都高新区图书馆
亲爱的读者:
2025年1月1日元旦节假日期间,本馆开放时间如下:
新馆(天府四街688号3栋):12月31日9:00—22:30,1月1日9:00—22:00,少儿阅览区:9:00—22:00,24小时图书馆全天候开放。
直属分馆(新义西街69号):9:00—20:30。
祝广大读者度过一个祥和、愉快的节日!
成都高新区图书馆
2024年12月25日
成都市老年体育活动中心
