近期,中铁二院工程集团有限责任公司、成都机动车环保技术有限公司、成都市均益建设工程造价咨询有限责任公司、四川省担保集团有限公司、四川省自然资源投资集团等单位正在招聘!找工作的小伙伴快来看看。
中铁二院工程集团有限责任公司──
中铁二院工程集团有限责任公司成立于1952年,隶属于世界双500强企业──中国中铁股份有限公司,是国内特大型工程综合勘察设计企业,两次获得国家科技进步最高奖,五次获全球FIDIC工程项目杰出奖。
岗位名称:地质、线路、路基、隧道、站场、建筑、结构、信号、铁路信号、接触网、环保、法律。
成都机动车环保技术有限公司──
成都机动车环保技术有限公司成立于2020年3月31日,是成都市国资委下属的全资国有公司,委托成都市生态环境局管理。是专门从事机动车环保型式认证及相关技术研究的技术型企业。
岗位信息:

报名时间:2025年8月6日至2025年8月29日。
成都市均益建设工程造价咨询有限责任公司──
成都市均益建设工程造价咨询有限责任公司成立于2000年12月,注册资本金人民币壹佰万元,具有独立法人资格的专业机构。公司连续被四川省造价工程师协会评为“AAA企业能力和信用综合评价单位”;公司主营业务范围包括建设工程造价咨询、建筑工程咨询(不含设计)、工程项目管理。
一、招聘岗位及人数
安装专业造价工程师 2人
二、岗位职责
1.按业主合同要求编制或审核工程量清单与招标控制价、概预算、结算价等工作。
2.对复核后的造价项目报告进行修改、出具成果文件。
3.配合甲方对项目造价报告的复审及抽查工作。
4.根据甲方要求进行施工全过程造价管理控制工作。
四川省担保集团有限公司──
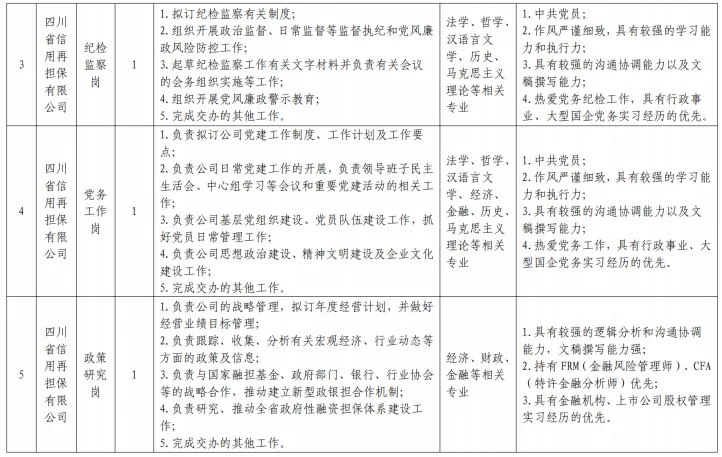
四川省信用再担保有限公司成立于2015年12月,是四川担保集团下属四家子公司之一。主要开展国家融担基金业务、限额再担保业务、增信再担保业务等。
一、招聘对象
2025年度取得大学本科及以上学历和相应学位的应届毕业生,及2023年度和2024年度取得大学本科及以上学历和相应学位毕业未就业的普通高等学校毕业生。持有国外或境外学历学位证书的,须提供教育部出具的留学学历学位认证证明。
二、招聘岗位
本次招聘为四川担保集团下属子公司四川省信用再担保有限公司,包括业务经理岗、风控经理岗、纪检监察岗、党务工作岗、政策研究岗、法务管理岗、主办会计岗等7个岗位,共计10人。



四川省自然资源投资集团──
