四川发布客户端消息 四川省疾病预防控制局、四川省气象局7月29日18时联合发布高温健康风险预警:预计30日20时前,盆地大部及凉山州部分地区高温健康风险高(橙色预警);其中,成都西部、眉山西部、乐山西北部、南充北部、巴中南部、广元南部高温健康风险极高(红色预警)。

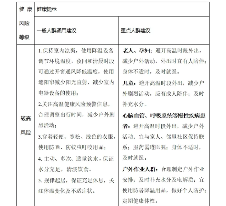
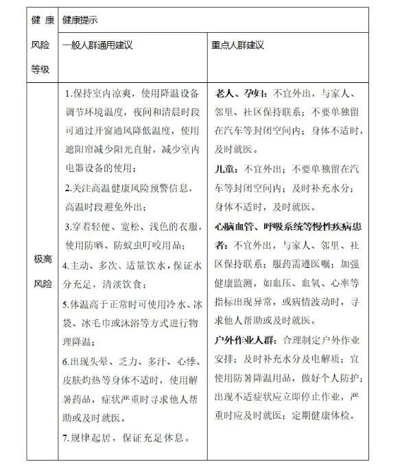
请公众及时关注预警信息变化,保持室内凉爽,避开高温时段外出,减少户外活动,保证充足饮水。老人、孕妇、儿童、慢性病患者需外出应有人陪伴,慢性病患者宜加强健康监测,如不适及时就医。户外作业者注意防暑降温。



四川发布客户端记者 许明智 杨璐绮