四川发布客户端消息 为进一步规范殡葬服务收费,日前, 四川省发展和改革委员会向社会公开征求《关于进一步规范殡葬服务收费管理的通知(公开征求意见稿)》(以下简称《征求意见稿》)意见。
《征求意见稿》规范殡葬服务收费项目──
基本服务收费。指遗体处理过程中必须提供的服务收费,包括遗体接运、遗体暂存、遗体火化、骨灰寄存四项,属于行政事业性收费,实行政府定价。
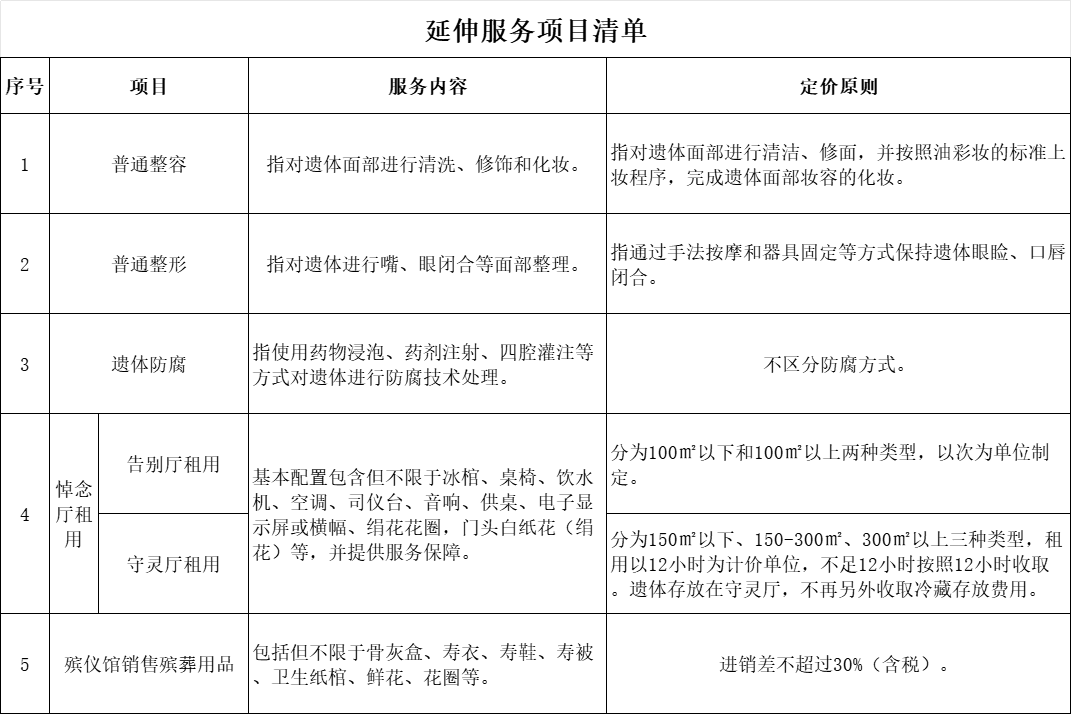
延伸服务收费。指在基本服务以外、供群众自主选择的其他服务收费,包括普通整容、普通整形、遗体防腐、悼念厅租用、殡葬用品五项,属于经营服务性收费,实行政府指导价,其中殡葬用品实行进销差率管理,最高不超过30%。
公益性公墓墓(格)位收费。指经县级以上民政部门批准建设并验收合格,保障本辖区居民使用的各级公益性公墓收费,包含建造墓穴所需各种材料(墓碑、墓基座等)以及安葬费用,属于经营服务性收费,实行政府指导价。
公墓维护管理费。指殡葬服务机构按使用年限向公墓的墓(格)位使用者收取的墓(格)位维护管理的费用,属于经营服务性收费,实行政府指导价。
其他服务收费。除上述四类服务项目以外的其他服务,收费实行市场调节价,由民政部门指导经营者根据相关法律法规规定,按照公开公平、诚实守信、合理利润原则自主确定。
《征求意见稿》还公布了基本服务项目清单和延伸服务项目清单,具体如下──

